
硅谷惊天劫案!假快递持枪入豪宅“前男友”千万加密货币被洗劫
来源:网络 |最近更新: 2025-12-03近日,一桩离奇的加密货币抢劫案震惊硅谷,而受害者的身份更让案件迅速引爆舆论——他是“Ch...

福安跑出产业黑马营收突破362亿铸就新质生产力中国标准
来源:网络 |最近更新: 2025-12-03在厦门海沧区的狄耐克智能科技展厅,一道无形的“智能之门”正悄然改变人们的出入体验:访客无...

“这投资你要是能要回来我把头割下来给你”老公拼命阻拦张女士依然投资“好项目”120万血亏
来源:网络 |最近更新: 2025-12-032025 年 5 月的郑州,初夏的阳光透过客厅的窗户洒在地板上,张女士正收拾着孩子的玩具...

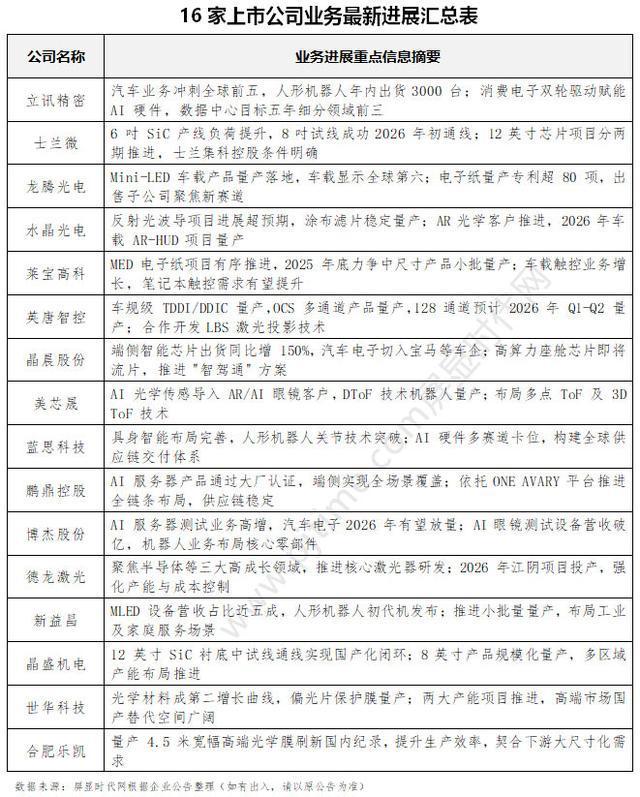
立讯精密、蓝思科技、士兰微、龙腾光电、水晶光电、鹏鼎控股、晶晨股份等16企披露最新业务进展与经营业绩
来源:网络 |最近更新: 2025-12-02在全球科技产业竞争进入深水区、关键赛道攻坚提速的背景下,立讯精密、士兰微、龙腾光电、水晶光电、莱宝高科、英唐智控、晶晨股份、美芯晟、蓝思科技、鹏鼎控...

李营营律师:客观陈述未审结案件发表单方判断构成商业诋毁?
来源:网络 |最近更新: 2025-12-02是否构成侵权须待法院生效判决认定,原告未举证因此商誉受损,被告行为不构成商业诋毁。 阅读提示:商业社会中,有的经营者会宣传自身权利状态以及...

【概念细分】中科蓝讯(688332)新归类于人工智能-端侧AI芯片细分方向
来源:网络 |最近更新: 2025-12-01【概念细分】中科蓝讯(688332)新归类于人工智能-端侧AI芯片细分方向。 ...